上海市智能建造应用场景技术目录
及对智能建造试点项目技术要求的规定(征求意见稿)
一、智能建造定义
智能建造是指在建筑全生命周期中,综合运用信息化、自动化、
智能化等新兴技术手段,实现工程安全、品质提升、降本增效、绿色
低碳的新一代建造模式。
二、智能建造阶段
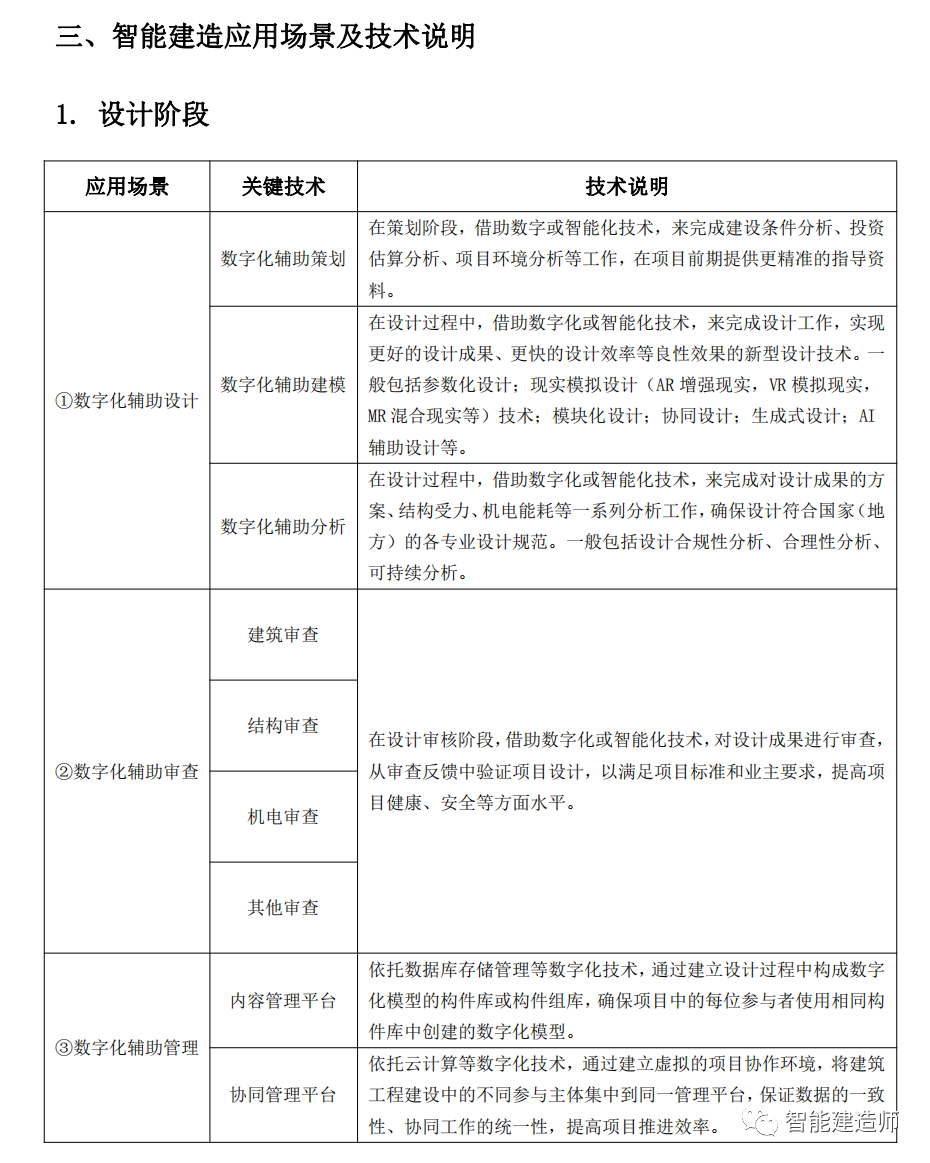
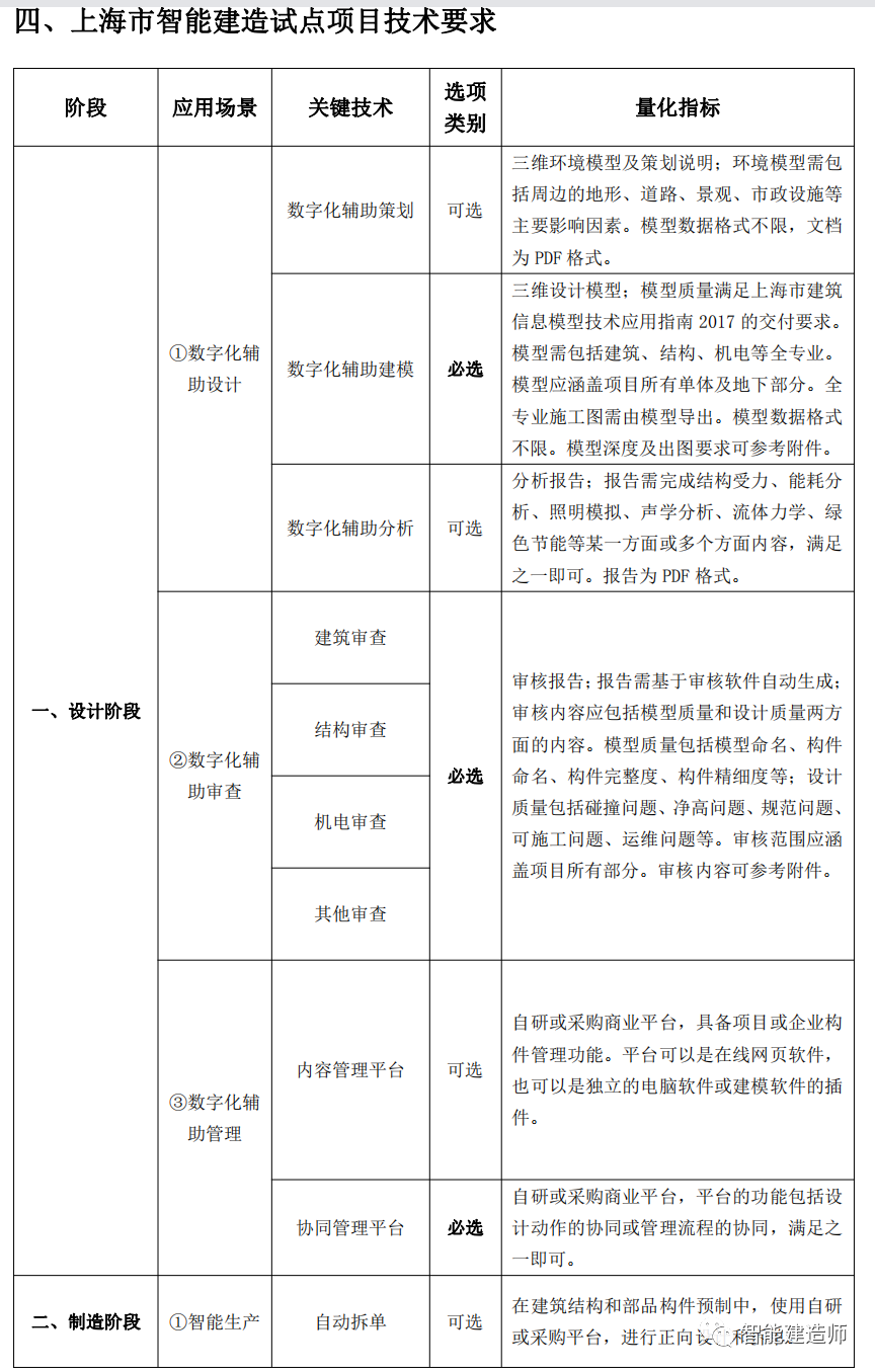
1. 设计阶段
智能设计是借助各类数字化技术完成建筑设计的各项工作,并为
相关的设计工作或者项目整体带来降本增效的效果。数字化技术包括
BIM 技术、云计算技术、大数据技术、AI 技术、三维轻量化技术等。
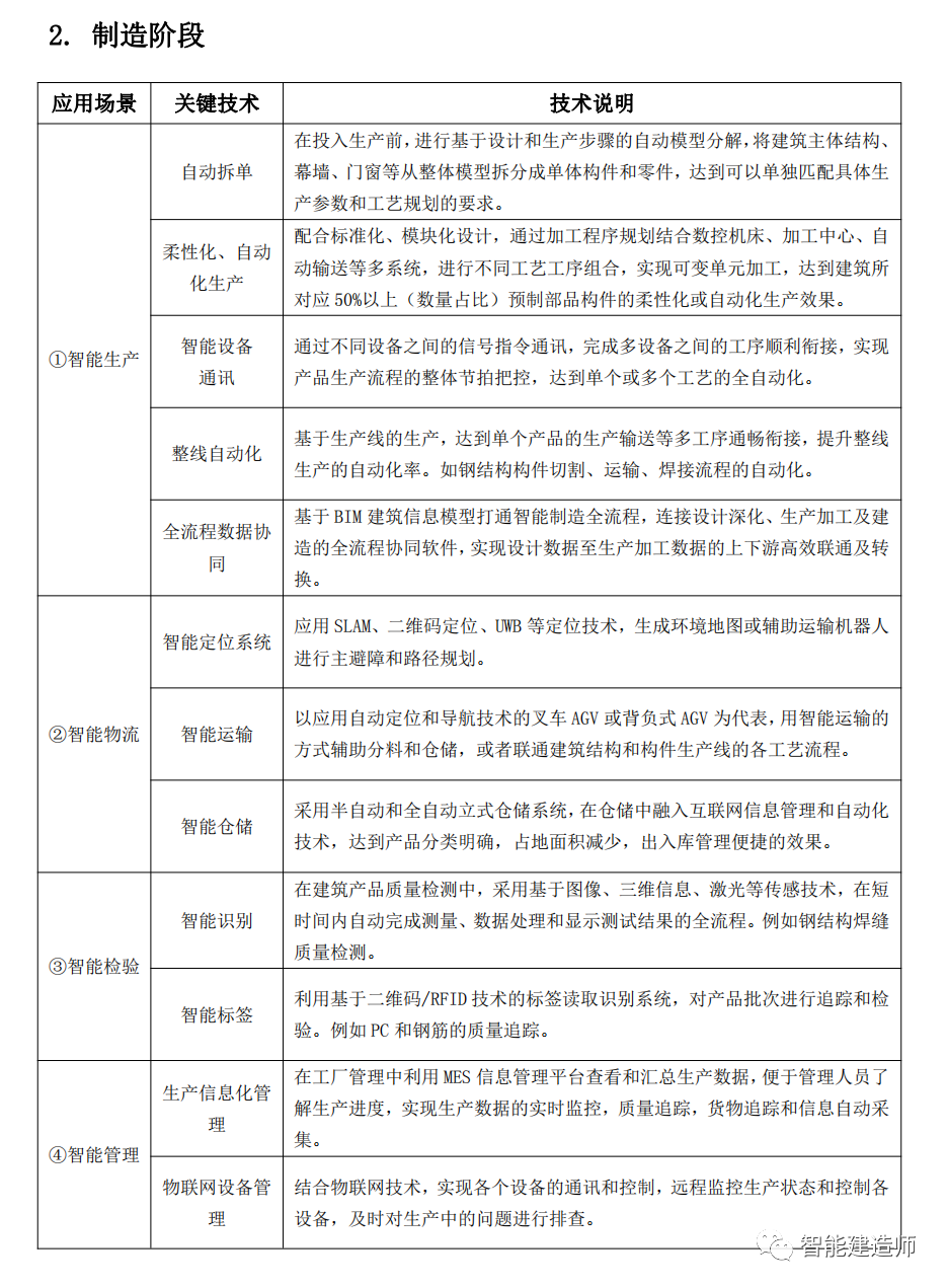
2. 制造阶段
智能制造是基于新一代信息通信技术与先进制造技术深度融合,
具有信息深度自感知、智慧优化自决策、精准控制自执行等功能的先
进制造过程、系统与模式的总称。
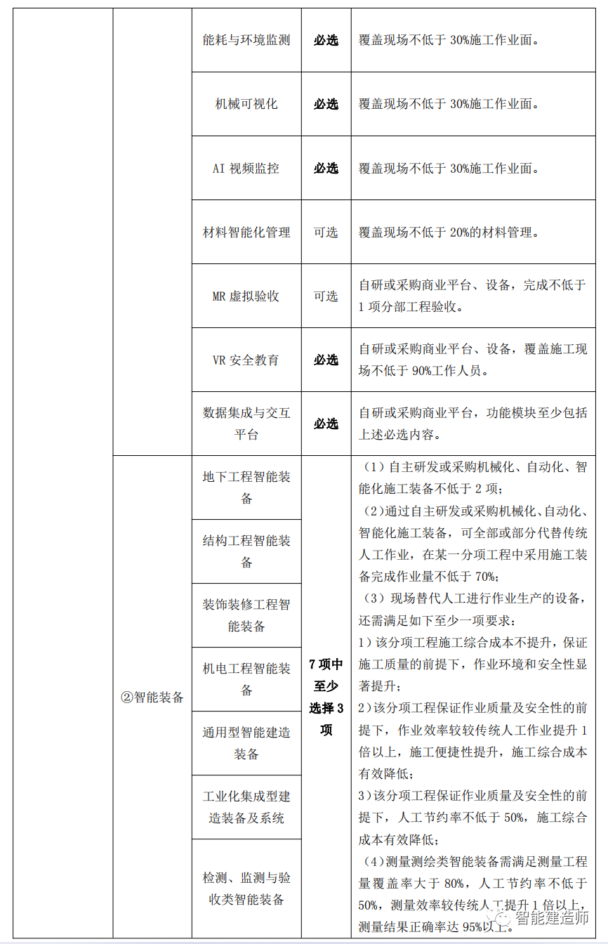
3. 施工阶段
智能施工是指利用信息化平台提升管理效率,借助自动化设备、
智能化装备等应用工具,辅助或代替人工完成施工生产活动、提升施
工过程质量安全的智能建造专项技术。
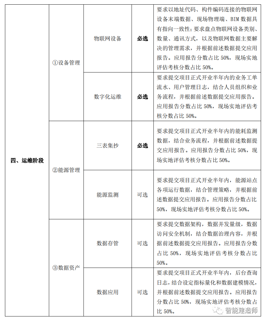
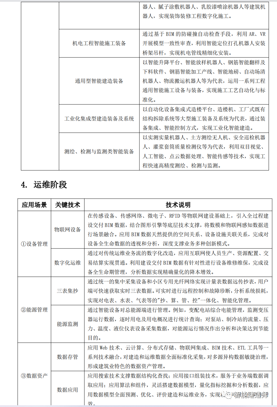
4. 运维阶段
智能运维是围绕服务、流程和人通过一系列建筑数字技术使得建
筑生命长久可持续的运维模式。








